伊人网99,久草老司机,黄色片91,国产高清乱码无卡女大生,国产三级精品三级在线专区91,亚洲骚,久草视频大全

  •  聯(lián)系電話:0915-3356512
  •  投稿郵箱:news@akxw.cn
 > 新聞 > 綜合 > 公告
安康日報社參評“2023年度安康新聞獎”作品公示
2024-03-20  來源:

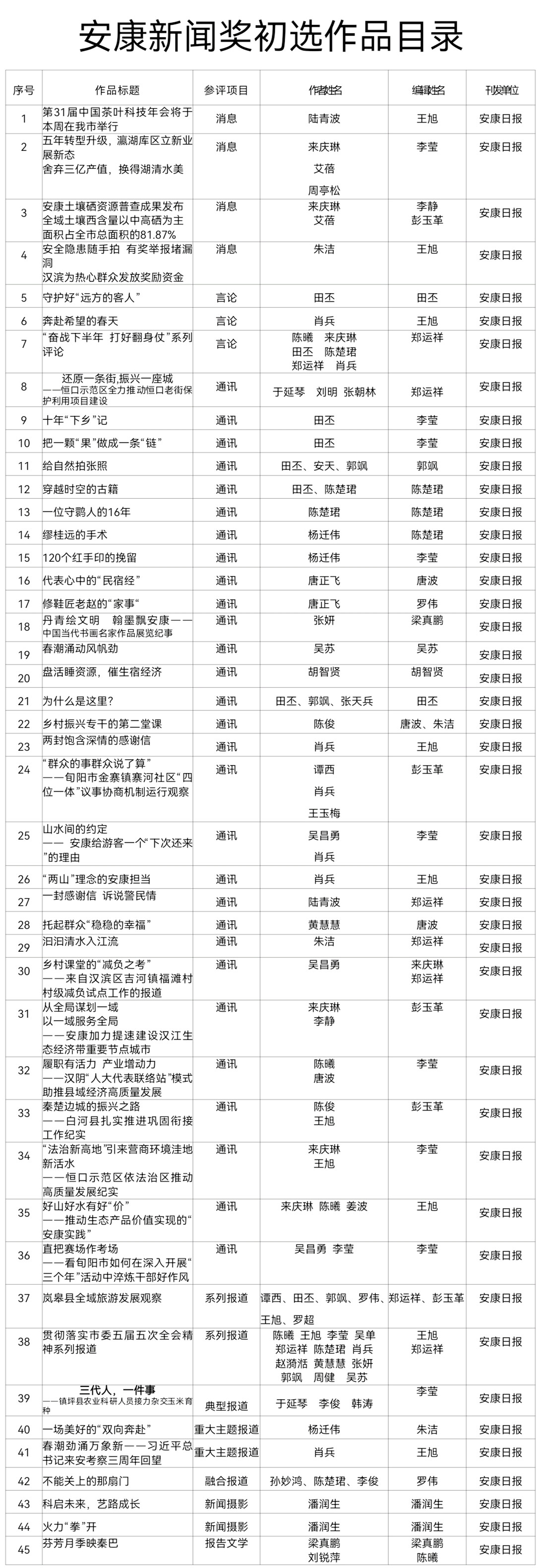
經(jīng)過3月20日編委會推薦、社黨委研究決定,擬推薦以下45件新聞作品參評2023年度“安康新聞獎”。公示時間從2024年3月21日至2024年3月27日,公示期5個工作日。如有不同意見,請向安康日報社機關(guān)紀(jì)委、新聞管理部反映。waq安康新聞網(wǎng)

電話:3268520waq安康新聞網(wǎng)

                   安康日報社waq安康新聞網(wǎng)
2024年3月20日waq安康新聞網(wǎng)

waq安康新聞網(wǎng)

(責(zé)編:殷婷)